胡玲 2012年进入亿博检测技术有限公司,担任高级销售顾问。
精通各类检测认证标准,服务过上千家企业。 联系方式:13543272595(微信同号) 座机:0755-29413628
邮箱:huling@ebotek.cn
地址:深圳市宝安新安六路勤业商务中心A栋一楼112-114
扫一扫加工程师微信
扫码咨询
亿博可靠性测试服务机构一个专业全面的、经验丰富的认证服务机构,已有超过十年的检测认证经验,拥有资深技术团队为您提供全方位检测认证需求,服务热线:135-4327-2595
IP防护等级测试设备用于检验一个产品外壳的防护等级。依其防尘、防止外物侵入、防水、防湿气之特性加以分级。这里所指的外物包含工具、人的手指等均不可接触到产品内之带电部分,以免触电。
IP防护等级是由两个数字所组成,第一个数字表示防尘、防止外物侵入的等级;第二个数字表示防湿气、防水侵入的密闭程度。数字越大,表示其防护等级越高,
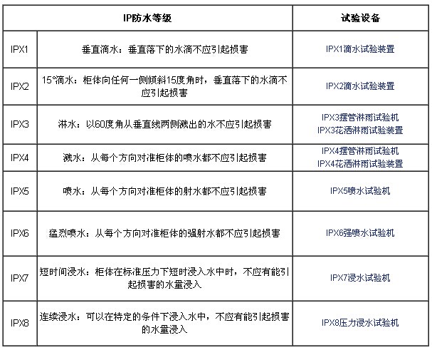
以下是防水等级测试各等级要求与试验设备:

胡玲 2012年进入亿博检测技术有限公司,担任高级销售顾问。
精通各类检测认证标准,服务过上千家企业。 联系方式:13543272595(微信同号) 座机:0755-29413628
邮箱:huling@ebotek.cn
地址:深圳市宝安新安六路勤业商务中心A栋一楼112-114
扫一扫加工程师微信